Provtagning för tidig upptäckt av tjock- och ändtarmscancer
Personer som är i åldern 60–74 år och folkbokförda i Värmland får regelbundet erbjudande om provtagning för tjock- och ändtarmscancer.
Huvudsyftet med undersökningarna är att fler cancerfall ska upptäckas i ett tidigt skede, med ökad chans till lyckad behandling. Screeningen kommer också att hitta polyper som är förstadier till cancer. När de tas bort minskar antalet cancerfall på sikt.
Screening i Värmland
Erbjudanden om provtagning börjar skickas ut till personer i Värmland 1 februari. Under 2022 kommer alla som är födda 1960 eller 1962 bli erbjudna att lämna prov. Provtagningen kommer att ske vartannat år.
Screeningen kommer att vara fullt utbyggd 2024 och då resultera i:
- Cirka 550 koloskopier per år.
- Ett stort antal polypprover hos patologen.
- 25 cancerfall per år.
Undersökningen införs i hela Sverige
Socialstyrelsen rekommenderar, och samtliga regioner i Sverige har fattat beslut om, screening för tjock- och ändtarmscancer för alla i åldern 60–74 år. Regionerna Stockholm och Gotland erbjuder sedan länge invånarna provtagning för tidig upptäckt av tjock- och ändtarmscancer. Flera andra regioner har också infört screening. När programmet är fullt uppbyggt kommer alla personer i Sverige, i åldrarna 60–74 år, erbjudas provtagning vartannat år.
Så går det till
De som ingår i en viss åldersgrupp får ett brev med erbjudandet hem till sin folkbokföringsadress. I brevet finns instruktion, provtub, hygienpåse och svarskuvert.
Provet kostar inget och personen har sex månader på sig att skicka sitt prov. Svaret kommer inom 4 veckor till personens folkbokföringsadress.

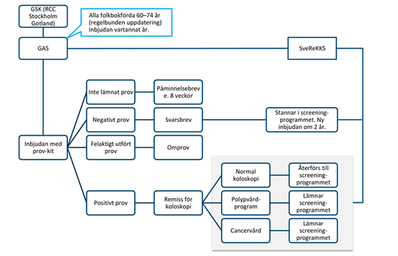
Bilden ovan visar vad som händer efter att personer fått inbjudan med prov-kit. GSK = Gemensamt samordningskansli som finns hos Regionalt cancercentrum Stockholm – Gotland. GAS = Gemensamt administrativt IT-stöd, det är den enhet som skickar ut inbjudan till provtagning.SveReKKS = Svenskt kvalitetsregister för koloskopi och kolorektalcancerscreening.
För dig som har kontakt med personer som vill provta sig
Personer kan inte själva beställa provtagningsmaterial för att delta. Denna provtagning riktar sig enbart till utvalda åldersgrupper, som studier visat har medicinsk nytta av provtagningen.
För de patienter som har symtom gäller samma rutiner som tidigare.
Personer som har frågor om den allmänna provtagningen hänvisas till det gemensamma regionkansliet – se rubriken Kontaktuppgifter för patienter och allmänhet.
Mer information
Provtagning för tidig upptäckt av tjock- och ändtarmscancer (1177.se)
Tjocktarmscancer och ändtearmscancer (1177.se)
Kontaktuppgifter för patienter och allmänhet
GSK-kansliet för medborgar
Enheten för cancerprevention och screening på Regionalt cancercentrum Stockholm-Gotland
tarmscreening.hsf@regionstockholm.se
08-123 138 10 måndag–fredag 10–11 samt tisdag och torsdag 13–14
Kontaktuppgifter för medarbetare inom hälso- och sjukvården
Region Värmland, för frågor från medarbetare om hanteringen i Värmland
Dimitrios Oikonomou, specialistläkare, medicinkliniken
dimitrios.oikonomou@regionvarmland.se
010-831 80 17
Region Stockholm GSK-kansliet
krcscreeningadmin.hsf@regionstockholm.se
